登录
搜索
搜索
文章
首页
Portal
河南要闻
公检法
视频中心
乡村振兴
健康教育
社会风采
关于栏目
焦作农业农村:2026年农资打假提示
2026-4-8 14:20
|
评论: 0
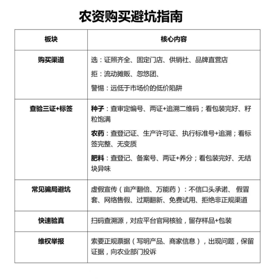
春耕秋收,农资是种地的核心保障,种子、农药、肥料选得好不好,直接关系到一年的收成。但眼下,流动“忽悠团”、假冒伪劣产品、虚假宣传层出不穷,不少农户一不小心就踩坑,买了劣质农资,不仅白花钱,还会导致减产绝收,损失惨重。今天就给大家整理一份农资购买避坑指南,从选渠道、查资质、防骗局到维权,让身边的乡亲都能避开陷阱!
责任编辑|潘姝敏
初审|孟宪超
审核|杨婉嘉
统筹|张一斐
上一篇:
焦作市生态环境局马村分局开展农村生活污水处理设施排查
下一篇:
鹤壁市山城区汤河桥街道陈家湾社区开展走马塘河道清洁行动
相关分类
河南要闻
公检法
视频中心
乡村振兴
健康教育
社会风采
其他综合